ÖлªÈËÃñ¹²ºÍ¹ú¹úÃñ¾¼ÃºÍÉç»áÉú³¤
µÚÊ®ËĸöÎåÄêÍýÏëºÍ2035ÄêÔ¶¾°Ä¿µÄ¸ÙÒª
£¨ÄÜÔ´ÈÈÁ¦Ïà¹ØËùÓÐÕ½ڣ©
µÚһƪ ¿ªÆôÖÜÈ«½¨Éè
Éç»áÖ÷ÒåÏÖ´ú»¯¹ú¼ÒÐÂÕ÷³Ì
µÚÈýÕ Ö÷ҪĿµÄ
2035ÄêÔ¶¾°Ä¿µÄ
Õ¹Íû2035Ä꣬£¬£¬ÎÒ¹ú½«»ù±¾ÊµÏÖÉç»áÖ÷ÒåÏÖ´ú»¯¡£¡£¡£¡£¡£¾¼ÃʵÁ¦¡¢¿Æ¼¼ÊµÁ¦¡¢×ۺϹúÁ¦½«´ó·ùÔ¾Éý£¬£¬£¬¾¼Ã×ÜÁ¿ºÍ³ÇÏçסÃñÈ˾ùÊÕÈ뽫ÔÙÂõÉÏеĴǫ́½×£¬£¬£¬Òªº¦½¹µãÊÖÒÕʵÏÖÖØ´óÍ»ÆÆ£¬£¬£¬½øÈëÁ¢ÒìÐ͹ú¼ÒǰÏß¡£¡£¡£¡£¡£»ù±¾ÊµÏÖÐÂÐ͹¤Òµ»¯¡¢ÐÅÏ¢»¯¡¢³ÇÕò»¯¡¢Å©ÒµÏÖ´ú»¯£¬£¬£¬½¨³ÉÏÖ´ú»¯¾¼Ãϵͳ¡£¡£¡£¡£¡£»ù±¾ÊµÏÖ¹ú¼ÒÖÎÀíϵͳºÍÖÎÀíÄÜÁ¦ÏÖ´ú»¯£¬£¬£¬ÈËÃñÒ»ÂɼÓÈë¡¢Ò»ÂÉÉú³¤È¨Á¦»ñµÃ³ä·Ö°ü¹Ü£¬£¬£¬»ù±¾½¨³É·¨Öιú¼Ò¡¢·¨ÖÎÕþ¸®¡¢·¨ÖÎÉç»á¡£¡£¡£¡£¡£½¨³ÉÎÄ»¯Ç¿¹ú¡¢½ÌÓýÇ¿¹ú¡¢È˲ÅÇ¿¹ú¡¢ÌåÓýÇ¿¹ú¡¢¿µ½¡Öйú£¬£¬£¬¹úÃñËØÖʺÍÉç»áÎÄÃ÷ˮƽµÖ´ïи߶ȣ¬£¬£¬¹ú¼ÒÎÄ»¯ÈíʵÁ¦ÏÔÖøÔöÇ¿¡£¡£¡£¡£¡£ÆÕ±éÐγÉÂÌÉ«Éú±¬·¢ÑÄ·½·¨£¬£¬£¬Ì¼ÅÅ·Å´ï·åºóÎÈÖÐÓнµ£¬£¬£¬Éú̬ÇéÐλù´¡ºÃת£¬£¬£¬Æ¯ÁÁÖйú½¨ÉèÄ¿µÄ»ù±¾ÊµÏÖ¡£¡£¡£¡£¡£ÐγɶÔÍ⿪·ÅÐÂÃûÌ㬣¬£¬¼ÓÈë¹ú¼Ê¾¼ÃÏàÖúºÍ¾ºÕùÐÂÓÅÊÆÏÔ×ÅÔöÇ¿¡£¡£¡£¡£¡£È˾ùº£ÄÚÉú²ú×ÜÖµµÖ´ïÖеÈÅ¹ú¼Òˮƽ£¬£¬£¬ÖеÈÊÕÈëȺÌåÏÔÖøÀ©´ó£¬£¬£¬»ù±¾¹«¹²Ð§ÀÍʵÏÖ¾ùµÈ»¯£¬£¬£¬³ÇÏçÇøÓòÉú³¤²î±ðºÍסÃñÉúÑÄˮƽ²î±ðÏÔÖøËõС¡£¡£¡£¡£¡£Æ½°²Öйú½¨ÉèµÖ´ï¸ü¸ßˮƽ£¬£¬£¬»ù±¾ÊµÏÖ¹ú·ÀºÍ¾ü¶ÓÏÖ´ú»¯¡£¡£¡£¡£¡£ÈËÃñÉúÑÄÔ½·¢ÓÅÃÀ£¬£¬£¬È˵ÄÖÜÈ«Éú³¤¡¢È«ÌåÈËÃñÅäºÏ¸»×ãÈ¡µÃ¸üΪÏÔ×ŵÄʵÖÊÐÔÏ£Íû¡£¡£¡£¡£¡£
¡°Ê®ËÄÎ塱ʱÆÚ¾¼ÃÉç»áÉú³¤Ö÷ҪĿµÄ
¡ª¡ªÉú̬ÎÄÃ÷½¨ÉèʵÏÖÐÂǰ½ø¡£¡£¡£¡£¡£ÁìÍÁ¿Õ¼ä¿ª·¢±£»£»£»¤ÃûÌûñµÃÓÅ»¯£¬£¬£¬Éú±¬·¢ÑÄ·½·¨ÂÌɫתÐÍЧ¹ûÏÔÖø£¬£¬£¬ÄÜÔ´×ÊÔ´ÉèÖÃÔ½·¢ºÏÀí¡¢Ê¹ÓÃЧÂÊ´ó·ùÌá¸ß£¬£¬£¬µ¥Î»º£ÄÚÉú²ú×ÜÖµÄÜÔ´ÏûºÄºÍ¶þÑõ»¯Ì¼ÅÅ·Å»®·Ö½µµÍ13.5%¡¢18%£¬£¬£¬Ö÷ÒªÎÛȾÎïÅÅ·Å×ÜÁ¿Ò»Á¬ïÔÌ£¬£¬£¬ÉÁÖÁýÕÖÂÊÌá¸ßµ½24.1%£¬£¬£¬Éú̬ÇéÐÎÒ»Á¬¸ÄÉÆ£¬£¬£¬Éú̬Çå¾²ÆÁÕÏÔ½·¢Àο¿£¬£¬£¬³ÇÏçÈ˾ÓÇéÐÎÏÔןÄÉÆ¡£¡£¡£¡£¡£
µÚʮһÕ ½¨ÉèÏÖ´ú»¯»ù´¡Éèʩϵͳ
µÚÒ»½Ú ¼ÓËÙ½¨ÉèÐÂÐÍ»ù´¡ÉèÊ©
Î§ÈÆÇ¿»¯Êý×ÖתÐÍ¡¢ÖÇÄÜÉý¼¶¡¢ÈÚºÏÁ¢ÒìÖ§³Ö£¬£¬£¬½á¹¹½¨ÉèÐÅÏ¢»ù´¡ÉèÊ©¡¢Èںϻù´¡ÉèÊ©¡¢Á¢Òì»ù´¡ÉèÊ©µÈÐÂÐÍ»ù´¡ÉèÊ©¡£¡£¡£¡£¡£½¨Éè¸ßËÙ·ºÔÚ¡¢ÌìµØÒ»Ìå¡¢¼¯³É»¥Áª¡¢Çå¾²¸ßЧµÄÐÅÏ¢»ù´¡ÉèÊ©£¬£¬£¬ÔöÇ¿Êý¾Ý¸ÐÖª¡¢´«Êä¡¢´æ´¢ºÍÔËËãÄÜÁ¦¡£¡£¡£¡£¡£¼ÓËÙ5GÍøÂç¹æÄ£»£»£»¯°²ÅÅ£¬£¬£¬Óû§ÆÕ¼°ÂÊÌá¸ßµ½56%£¬£¬£¬ÍƹãÉý¼¶Ç§Õ×¹âÏËÍøÂç¡£¡£¡£¡£¡£Ç°Õ°½á¹¹6GÍøÂçÊÖÒÕ´¢±¸¡£¡£¡£¡£¡£À©ÈÝÖ÷¸ÉÍø»¥Áª½Úµã£¬£¬£¬ÐÂÉèÒ»Åú¹ú¼ÊͨѶÊÕÖ§¿Ú£¬£¬£¬ÖÜÈ«ÍÆ½ø»¥ÁªÍøÐÒéµÚÁù°æ£¨IPv6£©ÉÌÓð²ÅÅ¡£¡£¡£¡£¡£ÊµÑéÖÐÎ÷²¿µØÇøÖÐС¶¼»á»ù´¡ÍøÂçÍêÉÆ¹¤³Ì¡£¡£¡£¡£¡£Íƶ¯ÎïÁªÍøÖÜÈ«Éú³¤£¬£¬£¬´òÔìÖ§³Ö¹ÌÒÆÈںϡ¢¿íÕÁ¬ÏµµÄÎïÁª½ÓÈëÄÜÁ¦¡£¡£¡£¡£¡£¼ÓËÙ¹¹½¨ÌìÏÂÒ»Ì廯´óÊý¾ÝÖÐÐÄϵͳ£¬£¬£¬Ç¿»¯ËãÁ¦Í³³ïÖÇÄܵ÷Àí£¬£¬£¬½¨ÉèÈô¸É¹ú¼ÒÊàŦ½ÚµãºÍ´óÊý¾ÝÖÐÐļ¯Èº£¬£¬£¬½¨ÉèE¼¶ºÍ10E¼¶³¬µÈÅÌËãÖÐÐÄ¡£¡£¡£¡£¡£»£»£Æð¾¢ÎÈÍ×Éú³¤¹¤Òµ»¥ÁªÍøºÍ³µÁªÍø¡£¡£¡£¡£¡£´òÔìÈ«ÇòÁýÕÖ¡¢¸ßЧÔËÐеÄͨѶ¡¢µ¼º½¡¢Ò£¸Ð¿Õ¼ä»ù´¡Éèʩϵͳ£¬£¬£¬½¨ÉèÉÌÒµº½Ìì·¢É䳡¡£¡£¡£¡£¡£¼ÓËÙ½»Í¨¡¢ÄÜÔ´¡¢ÊÐÕþµÈ¹Å°å»ù´¡ÉèÊ©Êý×Ö»¯Ë¢Ð£¬£¬£¬ÔöÇ¿·ºÔÚ¸ÐÖª¡¢ÖÕ¶ËÁªÍø¡¢ÖÇÄܵ÷Àíϵͳ½¨Éè¡£¡£¡£¡£¡£Ê©Õ¹Êг¡Ö÷µ¼×÷Ó㬣¬£¬Âòͨ¶àÔª»¯Í¶×ÊÇþµÀ£¬£¬£¬¹¹½¨ÐÂÐÍ»ù´¡ÉèÊ©±ê׼ϵͳ¡£¡£¡£¡£¡£
µÚÈý½Ú ¹¹½¨ÏÖ´úÄÜԴϵͳ
ÍÆ½øÄÜÔ´¸ïÃü£¬£¬£¬½¨ÉèÇå½àµÍ̼¡¢Çå¾²¸ßЧµÄÄÜԴϵͳ£¬£¬£¬Ìá¸ßÄÜÔ´¹©Ó¦°ü¹ÜÄÜÁ¦¡£¡£¡£¡£¡£¼ÓËÙÉú³¤·Ç»¯Ê¯ÄÜÔ´£¬£¬£¬¼á³Ö¼¯ÖÐʽºÍÂþÑÜʽ²¢¾Ù£¬£¬£¬¶¦Á¦´ó¾ÙÌáÉý·çµç¡¢¹â·ü·¢µç¹æÄ££¬£¬£¬¼ÓËÙÉú³¤¶«Öв¿É¢²¼Ê½ÄÜÔ´£¬£¬£¬ÓÐÐòÉú³¤º£ÓÅÊÆµç£¬£¬£¬¼ÓËÙÎ÷ÄÏË®µç»ùµØ½¨É裬£¬£¬Çå¾²ÎÈÍ×ÍÆ¶¯Ñغ£ºËµç½¨É裬£¬£¬½¨ÉèÒ»Åú¶àÄÜ»¥²¹µÄÇå½àÄÜÔ´»ùµØ£¬£¬£¬·Ç»¯Ê¯ÄÜÔ´Õ¼ÄÜÔ´ÏûºÄ×ÜÁ¿±ÈÖØÌá¸ßµ½20%×óÓÒ¡£¡£¡£¡£¡£Íƶ¯ÃºÌ¿Éú²úÏò×ÊÔ´¸»¼¯µØÇø¼¯ÖУ¬£¬£¬ºÏÀí¿ØÖÆÃºµç½¨Éè¹æÄ£ºÍÉú³¤½Ú×࣬£¬£¬ÍƽøÒÔµç´úú¡£¡£¡£¡£¡£ÓÐÐòÆÌ¿ªÓÍÆø¿±Ì½¿ª·¢Êг¡×¼È룬£¬£¬¼ÓËÙÉ¡¢Éî²ãºÍ·ÇͨÀýÓÍÆø×ÊԴʹÓ㬣¬£¬Íƶ¯ÓÍÆøÔö´¢Éϲú¡£¡£¡£¡£¡£ÒòµØÖÆÒË¿ª·¢Ê¹ÓõØÈÈÄÜ¡£¡£¡£¡£¡£Ìá¸ßÌØ¸ßѹÊäµçͨµÀʹÓÃÂÊ¡£¡£¡£¡£¡£¼ÓËÙµçÍø»ù´¡ÉèÊ©ÖÇÄÜ»¯Ë¢ÐºÍÖÇÄÜ΢µçÍø½¨É裬£¬£¬Ìá¸ßµçÁ¦ÏµÍ³»¥²¹»¥¼ÃºÍÖÇÄܵ÷ÀíÄÜÁ¦£¬£¬£¬ÔöÇ¿Ô´ÍøºÉ´¢Ïνӣ¬£¬£¬ÌáÉýÇå½àÄÜÔ´ÏûÄɺʹ洢ÄÜÁ¦£¬£¬£¬ÌáÉýÏò±ßÔ¶µØÇøÊäÅäµçÄÜÁ¦£¬£¬£¬ÍƽøÃºµçÎÞаÐÔˢУ¬£¬£¬¼ÓËÙ³éË®ÐîÄܵçÕ¾½¨ÉèºÍÐÂÐÍ´¢ÄÜÊÖÒÕ¹æÄ£»£»£»¯Ó¦Óᣡ£¡£¡£¡£ÍêÉÆÃºÌ¿¿çÇøÓòÔËÊäͨµÀºÍ¼¯ÊèÔËϵͳ£¬£¬£¬¼ÓËÙ½¨Éè×ÔÈ»ÆøÖ÷¸É¹ÜµÀ£¬£¬£¬ÍêÉÆÓÍÆø»¥Áª»¥Í¨ÍøÂç¡£¡£¡£¡£¡£


µÚ¶þÊ®¾ÅÕ ÖÜÈ«ÌáÉý¶¼»áÆ·ÖÊ
¼ÓËÙת±ä¶¼»áÉú³¤·½·¨£¬£¬£¬Í³³ï¶¼»áÍýÏ뽨ÉèÖÎÀí£¬£¬£¬ÊµÑé¶¼»á¸üÐÂÐж¯£¬£¬£¬Íƶ¯¶¼»á¿Õ¼ä½á¹¹ÓÅ»¯ºÍÆ·ÖÊÌáÉý¡£¡£¡£¡£¡£
ƾ֤×ÊÔ´ÇéÐγÐÔØÄÜÁ¦ºÏÀíÈ·½¨¶¼»á¹æÄ£ºÍ¿Õ¼ä½á¹¹£¬£¬£¬Í³³ï°²ÅŶ¼»á½¨Éè¡¢¹¤ÒµÉú³¤¡¢Éú̬ÐÞÑø¡¢»ù´¡ÉèÊ©ºÍ¹«¹²Ð§ÀÍ¡£¡£¡£¡£¡£ÍÆÐй¦Ð§¸´ºÏ¡¢Á¢Ì忪·¢¡¢¹«½»µ¼ÏòµÄ¼¯Ô¼½ô´ÕÐÍÉú³¤Ä£Ê½£¬£¬£¬Í³³ïµØÉϵØÏ¿ռäʹÓ㬣¬£¬ÔöÌíÂÌ»¯½ÚµãºÍ¹«¹²¿ª³¨¿Õ¼ä£¬£¬£¬Ð½¨×¡Õ¬Íƹã½ÖÇøÖÆ¡£¡£¡£¡£¡£ÍÆÐж¼»áÉè¼ÆºÍ·çò¹Ü¿Ø£¬£¬£¬ÂäʵÊÊÓᢾ¼Ã¡¢ÂÌÉ«¡¢ÑŹ۵ÄÐÂʱÆÚÐÞ½¨Ä¿µÄ£¬£¬£¬Ôöǿн¨¸ß²ãÐÞ½¨¹Ü¿Ø¡£¡£¡£¡£¡£¼ÓËÙÍÆ½ø¶¼»á¸üУ¬£¬£¬Ë¢ÐÂÌáÉýÀϾÉÐ¡Çø¡¢ÀϾɳ§Çø¡¢ÀϾɽÖÇøºÍ³ÇÖдåµÈ´æÁ¿Æ¬Çø¹¦Ð§£¬£¬£¬ÍƽøÀϾÉÂ¥ÓîˢУ¬£¬£¬Æð¾¢À©½¨Ð½¨Í£³µ³¡¡¢³äµç×®¡£¡£¡£¡£¡£
µÚʮһƪ ÍÆ¶¯ÂÌÉ«Éú³¤
Ôö½øÈËÓë×ÔȻе÷¹²Éú
µÚÈýÊ®°ËÕ һÁ¬¸ÄÉÆÇéÐÎÖÊÁ¿
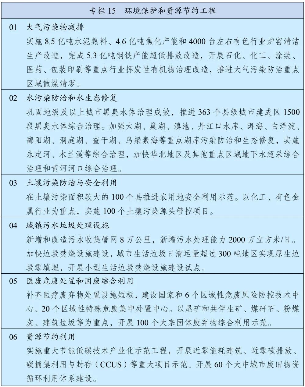
µÚÒ»½Ú ÉîÈ뿪չÎÛȾ·ÀÖÎÐж¯
¼á³ÖÔ´Í··ÀÖΡ¢×ÛºÏÊ©²ß£¬£¬£¬Ç¿»¯¶àÎÛȾÎïÐͬ¿ØÖƺÍÇøÓòÐͬÖÎÀí¡£¡£¡£¡£¡£ÔöÇ¿¶¼»á´óÆøÖÊÁ¿´ï±êÖÎÀí£¬£¬£¬ÍƽøÏ¸¿ÅÁ£ÎPM2.5£©ºÍ³ôÑõ£¨O3£©Ðͬ¿ØÖÆ£¬£¬£¬µØ¼¶¼°ÒÔÉ϶¼»áPM2.5Ũ¶ÈϽµ10%£¬£¬£¬ÓÐÓÃ×èÖ¹O3Ũ¶ÈÔöÌíÇ÷ÊÆ£¬£¬£¬»ù±¾Ïû³ýÖØÎÛȾÌìÆø¡£¡£¡£¡£¡£Ò»Á¬¸ÄÉÆ¾©½ò¼½¼°ÖܱߵØÇø¡¢·Úμƽԡ¢³¤Èý½ÇµØÇø¿ÕÆøÖÊÁ¿£¬£¬£¬ÒòµØÖÆÒËÍÆ¶¯±±·½µØÇøÇå½àȡůºÍ¡¢¹¤ÒµÒ¤Â¯ÖÎÀí¡¢·ÇµçÐÐÒµ³¬µÍÅÅ·ÅˢУ¬£¬£¬¼ÓËÙ»Ó·¢ÐÔÓлúÎïÅÅ·Å×ÛºÏÕûÖΣ¬£¬£¬µªÑõ»¯ÎïºÍ»Ó·¢ÐÔÓлúÎïÅÅ·Å×ÜÁ¿»®·ÖϽµ10%ÒÔÉÏ¡£¡£¡£¡£¡£ÍêÉÆË®ÎÛȾ·ÀÖÎÁ÷ÓòÐͬ»úÖÆ£¬£¬£¬ÔöÇ¿ÖØµãÁ÷Óò¡¢Öصãºþ²´¡¢¶¼»áË®ÌåºÍ½ü°¶º£Óò×ÛºÏÖÎÀí£¬£¬£¬ÍƽøÆ¯ÁÁºÓºþ±£»£»£»¤Ó뽨É裬£¬£¬»¯Ñ§ÐèÑõÁ¿ºÍ°±µªÅÅ·Å×ÜÁ¿»®·ÖϽµ8%£¬£¬£¬»ù±¾Ïû³ýÁÓ¢õÀà¹ú¿Ø¶ÏÃæºÍ¶¼»áºÚ³ôË®Ìå¡£¡£¡£¡£¡£¿£¿ªÕ¹¶¼»áÒûÓÃˮˮԴµØ¹æ·¶»¯½¨É裬£¬£¬ÍƽøÖصãÁ÷ÓòÖØÎÛȾÆóÒµ°á¼ÒˢС£¡£¡£¡£¡£ÍƽøÊÜÎÛȾ¸ûµØºÍ½¨ÉèÓõعܿØÐÞ¸´£¬£¬£¬ÊµÑéË®ÍÁÇéÐÎΣº¦Ðͬ·À¿Ø¡£¡£¡£¡£¡£ÔöÇ¿ËÜÁÏÎÛȾȫÁ´Ìõ·ÀÖΡ£¡£¡£¡£¡£ÔöÇ¿ÇéÐÎÔëÉùÎÛȾÖÎÀí¡£¡£¡£¡£¡£ÖØÊÓÐÂÎÛȾÎïÖÎÀí¡£¡£¡£¡£¡£
µÚËÄ½Ú Æð¾¢Ó¦¶ÔÌìÆø×ª±ä
Âäʵ2030ÄêÓ¦¶ÔÌìÆø×ª±ä¹ú¼Ò×ÔÖ÷Т˳ĿµÄ£¬£¬£¬Öƶ©2030Äêǰ̼ÅÅ·Å´ï·åÐж¯¼Æ»®¡£¡£¡£¡£¡£ÍêÉÆÄÜÔ´ÏûºÄ×ÜÁ¿ºÍÇ¿¶ÈË«¿ØÖƶȣ¬£¬£¬ÖØµã¿ØÖÆ»¯Ê¯ÄÜÔ´ÏûºÄ¡£¡£¡£¡£¡£ÊµÑéÒÔ̼ǿ¶È¿ØÖÆÎªÖ÷¡¢Ì¼ÅÅ·Å×ÜÁ¿¿ØÖÆÎª¸¨µÄÖÆ¶È£¬£¬£¬Ö§³ÖÓÐÌõ¼þµÄµØ·½ºÍÖØµãÐÐÒµ¡¢ÖصãÆóÒµÂÊÏȵִï̼ÅÅ·Å·åÖµ¡£¡£¡£¡£¡£Íƶ¯ÄÜÔ´Çå½àµÍ̼Çå¾²¸ßЧʹÓ㬣¬£¬ÉîÈëÍÆ½ø¹¤Òµ¡¢ÐÞ½¨¡¢½»Í¨µÈÁìÓòµÍ̼תÐÍ¡£¡£¡£¡£¡£¼Ó´ó¼×Íé¡¢Çâ·ú̼»¯Îȫ·ú»¯Ì¼µÈÆäËûÎÂÊÒÆøÌå¿ØÖÆÁ¦¶È¡£¡£¡£¡£¡£ÌáÉýÉú̬ϵͳ̼»ãÄÜÁ¦¡£¡£¡£¡£¡£Ãª¶¨Æð¾¢ÕùÈ¡2060ÄêǰʵÏÖ̼Öкͣ¬£¬£¬½ÓÄÉÔ½·¢ÓÐÁ¦µÄÕþ²ßºÍ²½·¥¡£¡£¡£¡£¡£ÔöǿȫÇòÌìÆø±äů¶ÔÎÒ¹úÔâÊÜÁ¦Å³ÈõµØÇøÓ°ÏìµÄÊÓ²ìºÍÆÀ¹À£¬£¬£¬ÌáÉý³ÇÏ罨É衢ũҵÉú²ú¡¢»ù´¡Éèʩ˳ӦÌìÆø×ª±äÄÜÁ¦¡£¡£¡£¡£¡£ÔöÇ¿Çà²Ø¸ßÔ×ۺϿÆÑ§¿¼²ìÑо¿¡£¡£¡£¡£¡£¼á³Ö¹«Õý¡¢ÅäºÏµ«ÓÐÇø±ðµÄÔðÈμ°¸÷×ÔÄÜÁ¦ÔÔò£¬£¬£¬½¨ÉèÐÔ¼ÓÈëºÍÒýÁìÓ¦¶ÔÌìÆø×ª±ä¹ú¼ÊÏàÖú£¬£¬£¬Íƶ¯ÂäʵÁªºÏ¹úÌìÆø×ª±ä¿ò¼ÜÌõÔ¼¼°Æä°ÍÀèж¨£¬£¬£¬Æð¾¢¿ªÕ¹ÌìÆø×ª±äÄÏÄÏÏàÖú¡£¡£¡£¡£¡£
µÚÈýÊ®¾ÅÕ ¼ÓËÙÉú³¤·½·¨ÂÌɫתÐÍ
µÚÒ»½Ú ÖÜÈ«Ìá¸ß×ÊԴʹÓÃЧÂÊ
¼á³Ö½ÚÄÜÓÅÏÈÄ¿µÄ£¬£¬£¬É¹¤Òµ¡¢ÐÞ½¨¡¢½»Í¨µÈÁìÓòºÍ¹«¹²»ú¹¹½ÚÄÜ£¬£¬£¬Íƶ¯5G¡¢´óÊý¾ÝÖÐÐĵÈÐÂÐËÁìÓòÄÜЧÌáÉý£¬£¬£¬Ç¿»¯ÖصãÓÃÄܵ¥Î»½ÚÄÜÖÎÀí£¬£¬£¬ÊµÑéÄÜÁ¿ÏµÍ³ÓÅ»¯¡¢½ÚÄÜÊÖÒÕˢеÈÖØµã¹¤³Ì£¬£¬£¬¼ÓËÙÄܺÄÏÞ¶î¡¢²úÆ·×°±¸ÄÜÐ§Ç¿ÖÆÐÔ¹ú¼Ò±ê×¼ÖÆÐÞ¶©¡£¡£¡£¡£¡£ÊµÑé¹ú¼Ò½ÚË®Ðж¯£¬£¬£¬½¨ÉèË®×ÊÔ´¸ÕÐÔÔ¼ÊøÖÆ¶È£¬£¬£¬Ç¿»¯Å©Òµ½ÚË®ÔöЧ¡¢¹¤Òµ½ÚË®¼õÅźͳÇÕò½ÚË®½µË𣬣¬£¬ÃãÀøÔÙÉúˮʹÓ㬣¬£¬µ¥Î»GDPÓÃË®Á¿Ï½µ16%×óÓÒ¡£¡£¡£¡£¡£ÔöÇ¿ÍÁµØ½ÚÔ¼¼¯Ô¼Ê¹Ó㬣¬£¬¼Ó´óÅú¶øÎ´¹©ºÍÏÐÖÃÍÁµØ´¦Öóͷ£Á¦¶È£¬£¬£¬ÅÌ»î³ÇÕòµÍЧÓõأ¬£¬£¬Ö§³Ö¹¤¿ó·ÅÆúÍÁµØ»Ö¸´Ê¹Ó㬣¬£¬ÍêÉÆÍÁµØ¸´ºÏʹÓá¢Á¢Ì忪·¢Ö§³ÖÕþ²ß£¬£¬£¬ÐÂÔö½¨ÉèÓõعæÄ£¿£¿ØÖÆÔÚ2950ÍòĶÒÔÄÚ£¬£¬£¬Íƶ¯µ¥Î»GDP½¨ÉèÓõØÊ¹ÓÃÃæ»ýÎȲ½Ï½µ¡£¡£¡£¡£¡£Ìá¸ß¿ó²ú×ÊÔ´¿ª·¢±£»£»£»¤Ë®Æ½£¬£¬£¬Éú³¤ÂÌÉ«¿óÒµ£¬£¬£¬½¨ÉèÂÌÉ«¿óɽ¡£¡£¡£¡£¡£
µÚ¶þ½Ú ¹¹½¨×ÊÔ´Ñ»·Ê¹ÓÃϵͳ
ÖÜÈ«ÍÆÐÐÑ»·¾¼ÃÀíÄ£¬£¬¹¹½¨¶àÌõÀí×ÊÔ´¸ßЧѻ·Ê¹ÓÃϵͳ¡£¡£¡£¡£¡£ÉîÈëÍÆ½øÔ°ÇøÑ»·»¯Ë¢Ð£¬£¬£¬²¹ÆëºÍÑÓÉ칤ҵÁ´£¬£¬£¬ÍƽøÄÜÔ´×ÊÔ´Ìݼ¶Ê¹ÓᢷÏÎïÑ»·Ê¹ÓúÍÎÛȾÎOÖд¦Öóͷ£¡£¡£¡£¡£¡£Ôöǿʢ×Ú¹ÌÌå·ÅÆúÎï×ÛºÏʹÓ㬣¬£¬¹æ·¶Éú³¤ÔÙÖÆÔ칤ҵ¡£¡£¡£¡£¡£¼ÓËÙÉú³¤ÖÖÑøÓлúÁ¬ÏµµÄÑ»·Å©Òµ¡£¡£¡£¡£¡£ÔöÇ¿·Ï¾ÉÎïÆ·½ÓÄÉÉèÊ©ÍýÏ뽨É裬£¬£¬ÍêÉÆ¶¼»á·Ï¾ÉÎïÆ·½ÓÄÉ·Ö¼ðϵͳ¡£¡£¡£¡£¡£ÍÆÐÐÉú²úÆóÒµ¡°ÄæÏò½ÓÄÉ¡±µÈģʽ£¬£¬£¬½¨É轡ȫÏßÉÏÏßÏÂÈںϡ¢Á÷Ïò¿É¿ØµÄ×ÊÔ´½ÓÄÉϵͳ¡£¡£¡£¡£¡£ÍØÕ¹Éú²úÕßÔðÈÎÑÓÉìÖÆ¶ÈÁýÕÖ¹æÄ£¡£¡£¡£¡£¡£Íƽø¿ìµÝ°ü×°¼õÁ¿»¯¡¢±ê×¼»¯¡¢Ñ»·»¯¡£¡£¡£¡£¡£
µÚÈý½Ú ¶¦Á¦´ó¾ÙÉú³¤ÂÌÉ«¾¼Ã
¼á¾ö×èÖ¹¸ßºÄÄÜ¡¢¸ßÅÅ·ÅÏîĿäĿÉú³¤£¬£¬£¬Íƶ¯ÂÌɫתÐÍʵÏÖÆð¾¢Éú³¤¡£¡£¡£¡£¡£×³´ó½ÚÄÜ»·±£¡¢Çå½àÉú²ú¡¢Çå½àÄÜÔ´¡¢Éú̬ÇéÐΡ¢»ù´¡ÉèÊ©ÂÌÉ«Éý¼¶¡¢ÂÌɫЧÀ͵ȹ¤Òµ£¬£¬£¬ÍƹãÌõÔ¼ÄÜÔ´ÖÎÀí¡¢ÌõÔ¼½ÚË®ÖÎÀí¡¢ÇéÐÎÎÛȾµÚÈý·½ÖÎÀíµÈЧÀÍģʽ¡£¡£¡£¡£¡£Íƶ¯ÃºÌ¿µÈ»¯Ê¯ÄÜÔ´Çå½à¸ßЧʹÓ㬣¬£¬Íƽø¸ÖÌú¡¢Ê¯»¯¡¢½¨²ÄµÈÐÐÒµÂÌÉ«»¯Ë¢Ð£¬£¬£¬¼ÓËÙ´ó×Ú»õÎïºÍÖÐÔ¶³Ì»õÎïÔËÊä¡°¹«×ªÌú¡±¡¢¡°¹«×ªË®¡±¡£¡£¡£¡£¡£Íƶ¯¶¼»á¹«½»ºÍÎïÁ÷ÅäËͳµÁ¾µç¶¯»¯¡£¡£¡£¡£¡£¹¹½¨Êг¡µ¼ÏòµÄÂÌÉ«ÊÖÒÕÁ¢Òìϵͳ£¬£¬£¬ÊµÑéÂÌÉ«ÊÖÒÕÁ¢Òì¹¥¹ØÐж¯£¬£¬£¬¿ªÕ¹ÖصãÐÐÒµºÍÖØµã²úÆ·×ÊԴЧÂʶԱêÌáÉýÐж¯¡£¡£¡£¡£¡£½¨ÉèͳһµÄÂÌÉ«²úÆ·±ê×¼¡¢ÈÏÖ¤¡¢±êʶϵͳ£¬£¬£¬ÍêÉÆ½ÚÄܼҵ硢¸ßЧÕÕÃ÷²úÆ·¡¢½ÚË®ÓþßÍÆ¹ã»úÖÆ¡£¡£¡£¡£¡£ÉîÈ뿪չÂÌÉ«ÉúÑĽ¨ÉèÐж¯¡£¡£¡£¡£¡£
µÚËÄ½Ú ¹¹½¨ÂÌÉ«Éú³¤Õþ²ßϵͳ
Ç¿»¯ÂÌÉ«Éú³¤µÄÖ´·¨ºÍÕþ²ß°ü¹Ü¡£¡£¡£¡£¡£ÊµÑéÓÐÀûÓÚ½ÚÄÜ»·±£ºÍ×ÊÔ´×ÛºÏʹÓõÄ˰ÊÕÕþ²ß¡£¡£¡£¡£¡£¶¦Á¦´ó¾ÙÉú³¤ÂÌÉ«½ðÈÚ¡£¡£¡£¡£¡£½¡È«×ÔÈ»×ÊÔ´Óг¥Ê¹ÓÃÖÆ¶È£¬£¬£¬Á¢ÒìÍêÉÆ×ÔÈ»×ÊÔ´¡¢ÎÛË®À¬»ø´¦Öóͷ£¡¢ÓÃË®ÓÃÄܵÈÁìÓò¼ÛÇ®ÐγɻúÖÆ¡£¡£¡£¡£¡£ÍƽøÀο¿×ʲúͶ×ÊÏîÄ¿½ÚÄÜÉó²é¡¢½ÚÄܼà²ì¡¢ÖصãÓÃÄܵ¥Î»ÖÎÀíÖÆ¶ÈˢС£¡£¡£¡£¡£ÍêÉÆÄÜЧ¡¢Ë®Ð§¡°ÁìÅÜÕß¡±Öƶȡ£¡£¡£¡£¡£Ç¿»¯¸ßºÄË®ÐÐÒµÓÃË®¶¨¶îÖÎÀí¡£¡£¡£¡£¡£ÉÉú̬ÎÄÃ÷ÊÔÑéÇø½¨Éè¡£¡£¡£¡£¡£ÉîÈëÍÆ½øÉ½Î÷¹ú¼Ò×ÊÔ´Ð;¼ÃתÐÍ×ÛºÏÅäÌ×Ë¢ÐÂÊÔÑéÇø½¨ÉèºÍÄÜÔ´¸ïÃü×ÛºÏË¢ÐÂÊԵ㡣¡£¡£¡£¡£

µÚÎåÊ®ÈýÕ ǿ»¯¹ú¼Ò¾¼ÃÇå¾²°ü¹Ü
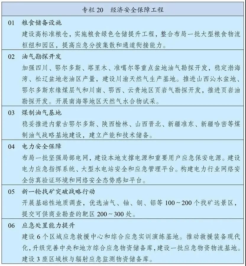
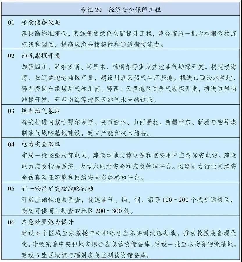
Ç¿»¯¾¼ÃÇ徲Σº¦Ô¤¾¯¡¢·À¿Ø»úÖÆºÍÄÜÁ¦½¨É裬£¬£¬ÊµÏÖÖ÷Òª¹¤Òµ¡¢»ù´¡ÉèÊ©¡¢Õ½ÂÔ×ÊÔ´¡¢ÖØ´ó¿Æ¼¼µÈÒªº¦ÁìÓòÇå¾²¿É¿Ø£¬£¬£¬×ÅÁ¦ÌáÉýÁ¸Ê³¡¢ÄÜÔ´¡¢½ðÈÚµÈÁìÓòÇå¾²Éú³¤ÄÜÁ¦¡£¡£¡£¡£¡£
µÚ¶þ½Ú ʵÑéÄÜÔ´×ÊÔ´Çå¾²Õ½ÂÔ
¼á³Öפ×㺣ÄÚ¡¢²¹Æë¶Ì°å¡¢¶àÔª°ü¹Ü¡¢Ç¿»¯´¢±¸£¬£¬£¬ÍêÉÆ²ú¹©´¢Ïúϵͳ£¬£¬£¬ÔöÇ¿ÄÜÔ´Ò»Á¬Îȹ̹©Ó¦ºÍΣº¦¹Ü¿ØÄÜÁ¦£¬£¬£¬ÊµÏÖú̿¹©Ó¦Çå¾²¶µµ×¡¢ÓÍÆø½¹µãÐèÇóÒÀÀµ×Ô±£¡¢µçÁ¦¹©Ó¦Îȹ̿ɿ¿¡£¡£¡£¡£¡£º»Êµº£ÄÚ²úÁ¿»ù´¡£¡£¡£¡£¡£¬£¬£¬¼á³ÖÔÓͺÍ×ÔÈ»ÆøÎȲúÔö²ú£¬£¬£¬×öºÃÃºÖÆÓÍÆøÕ½ÂÔ»ùµØÍýÏë½á¹¹ºÍ¹Ü¿Ø¡£¡£¡£¡£¡£À©´óÓÍÆø´¢±¸¹æÄ££¬£¬£¬½¡È«Õþ¸®´¢±¸ºÍÆóÒµÉç»áÔðÈδ¢±¸ÓлúÁ¬Ïµ¡¢»¥ÎªÔö²¹µÄÓÍÆø´¢±¸ÏµÍ³¡£¡£¡£¡£¡£Ôöǿú̿´¢±¸ÄÜÁ¦½¨Éè¡£¡£¡£¡£¡£ÍêÉÆÄÜԴΣº¦Ó¦¼±¹Ü¿ØÏµÍ³£¬£¬£¬ÔöÇ¿ÖØµã¶¼»áºÍÓû§µçÁ¦¹©Ó¦°ü¹Ü£¬£¬£¬Ç¿»¯Ö÷ÒªÄÜÔ´ÉèÊ©¡¢ÄÜÔ´ÍøÂçÇå¾²·À»¤¡£¡£¡£¡£¡£¶àÔªÍØÕ¹ÓÍÆøÈë¿ÚȪԴ£¬£¬£¬Î¬»¤Õ½ÂÔͨµÀºÍÒªº¦½ÚµãÇå¾²¡£¡£¡£¡£¡£ÅàÓýÒÔÎÒΪÖ÷µÄÉúÒâÖÐÐĺͶ¨¼Û»úÖÆ£¬£¬£¬Æð¾¢Íƽø±¾±Ò½áËã¡£¡£¡£¡£¡£ÔöǿսÂÔÐÔ¿ó²ú×ÊÔ´ÍýÏë¹Ü¿Ø£¬£¬£¬ÌáÉý´¢±¸Çå¾²°ü¹ÜÄÜÁ¦£¬£¬£¬ÊµÑéÐÂÒ»ÂÖÕÒ¿óÍ»ÆÆÕ½ÂÔÐж¯¡£¡£¡£¡£¡£

µÚÎåÊ®ËÄÕ ÖÜÈ«Ìá¸ß¹«¹²Çå¾²°ü¹ÜÄÜÁ¦
µÚÒ»½Ú Ìá¸ßÇå¾²Éú²úˮƽ
ÍêÉÆºÍÂäʵÇå¾²Éú²úÔðÈÎÖÆ£¬£¬£¬½¨É蹫¹²Çå¾²Òþ»¼ÅŲéºÍÇå¾²Ô¤·À¿ØÖÆÏµÍ³¡£¡£¡£¡£¡£½¨ÉèÆóҵȫԱÇå¾²Éú²úÔðÈÎÖÆ¶È£¬£¬£¬Ñ¹ÊµÆóÒµÇå¾²Éú²úÖ÷ÌåÔðÈΡ£¡£¡£¡£¡£ÔöÇ¿Çå¾²Éú²ú¼à²âÔ¤¾¯ºÍî¿Ïµ¼à²ìÖ´·¨£¬£¬£¬ÉîÈëÍÆ½øÎ£ÏÕ»¯Ñ§Æ·¡¢¿óɽ¡¢ÐÞ½¨Ê©¹¤¡¢½»Í¨¡¢Ïû·À¡¢Ãñ±¬¡¢ÌØÖÖ×°±¸µÈÖØµãÁìÓòÇå¾²ÕûÖΣ¬£¬£¬ÊµÑéÖØ´óÒþ»¼ÖÎÀíÖð¼¶¹ÒÅÆ¶½°ìºÍÕû¸ÄЧ¹ûÆÀ¼Û¡£¡£¡£¡£¡£ÍƽøÆóÒµÇå¾²Éú²ú±ê×¼»¯½¨É裬£¬£¬ÔöÇ¿¹¤ÒµÔ°ÇøµÈÖØµãÇøÓòÇå¾²ÖÎÀí¡£¡£¡£¡£¡£ÔöÇ¿¿óɽÉ¿ª²ÉÓëÖØ´óÔÖÄÑ·ÀÖεÈÁìÓòÏȽøÊÖÒÕ×°±¸Á¢ÒìÓ¦Ó㬣¬£¬ÍƽøÎ£ÏÕ¸Úλ»úеÈËÌæ»»¡£¡£¡£¡£¡£ÔÚÖØµãÁìÓòÍÆ½øÇå¾²Éú²úÔðÈΰü¹ÜÈ«ÁýÕÖ¡£¡£¡£¡£¡£
µÚÊ®Áùƪ ¼ÓËÙ¹ú·ÀºÍ¾ü¶ÓÏÖ´ú»¯
ʵÏÖ¸»¹úºÍÇ¿¾üÏàͳһ
µÚÎåÊ®ÆßÕ Ôö½ø¹ú·ÀʵÁ¦ºÍ¾¼ÃʵÁ¦Í¬²½ÌáÉý
ͬ¹ú¼ÒÏÖ´ú»¯Éú³¤Ïàе÷£¬£¬£¬¸ãºÃÕ½ÂÔ²ãÃæÍýÏ룬£¬£¬É×ÊÔ´ÒªËØ¹²Ïí£¬£¬£¬Ç¿»¯Õþ²ßÖÆ¶Èе÷£¬£¬£¬ÍêÉÆ×éÖ¯ÖÎÀí¡¢ÊÂÇéÔËÐС¢Õþ²ßÖÆ¶È¡¢È˲Ų½¶Ó¡¢Î£º¦·À¿ØÏµÍ³£¬£¬£¬¹¹½¨Ò»Ì廯¹ú¼ÒÕ½ÂÔϵͳºÍÄÜÁ¦¡£¡£¡£¡£¡£
É¾üÃñ¿Æ¼¼ÐͬÁ¢Ò죬£¬£¬ÔöÇ¿º£Ñ󡢿ÕÌì¡¢ÍøÂç¿Õ¼ä¡¢ÉúÎï¡¢ÐÂÄÜÔ´¡¢È˹¤ÖÇÄÜ¡¢Á¿×ӿƼ¼µÈÁìÓò¾üÃñͳ³ïÉú³¤£¬£¬£¬Íƶ¯¾üµØ¿ÆÑÐÉèÊ©×ÊÔ´¹²Ïí£¬£¬£¬Íƽø¾üµØ¿ÆÑÐЧ¹ûË«Ïòת»¯Ó¦ÓúÍÖØµã¹¤ÒµÉú³¤¡£¡£¡£¡£¡£
µÚÊ®°Ëƪ ¼á³Ö¡°Ò»¹úÁ½ÖÆ¡±
ÍÆ½ø×æ¹úͳһ
µÚÁùÊ®ËÄÕ ½¡È«Í³Ò»ÍýÏëϵͳ
¼ÓËÙ½¨É轡ȫÒÔ¹ú¼ÒÉú³¤ÍýÏëΪͳÁ죬£¬£¬ÒÔ¿Õ¼äÍýÏëΪ»ù´¡£¡£¡£¡£¡£¬£¬£¬ÒÔרÏîÍýÏë¡¢ÇøÓòÍýÏëΪ֧³Ö£¬£¬£¬Óɹú¼Ò¡¢Ê¡¡¢ÊÐÏØ¼¶ÍýÏëÅäºÏ×é³É£¬£¬£¬¶¨Î»×¼È·¡¢½çÏßÇåÎú¡¢¹¦Ð§»¥²¹¡¢Í³Ò»ÏνӵĹú¼ÒÍýÏëϵͳ¡£¡£¡£¡£¡£
ת×Ô£º¡°Öйú¹©ÈÈ×ÊѶ¡±Î¢ÐŹ«ÖÚºÅ
¼½¹«Íø°²±¸13019902000532ºÅ